来源:考试1002026-03-06 13:30:29阅读数:2649
2026年天津咨询工程师资格审核工作已开启,为确保大家顺利通过审核,本站编辑整理了“2026年天津咨询工程师资格审核流程及时间”,供大家参考。

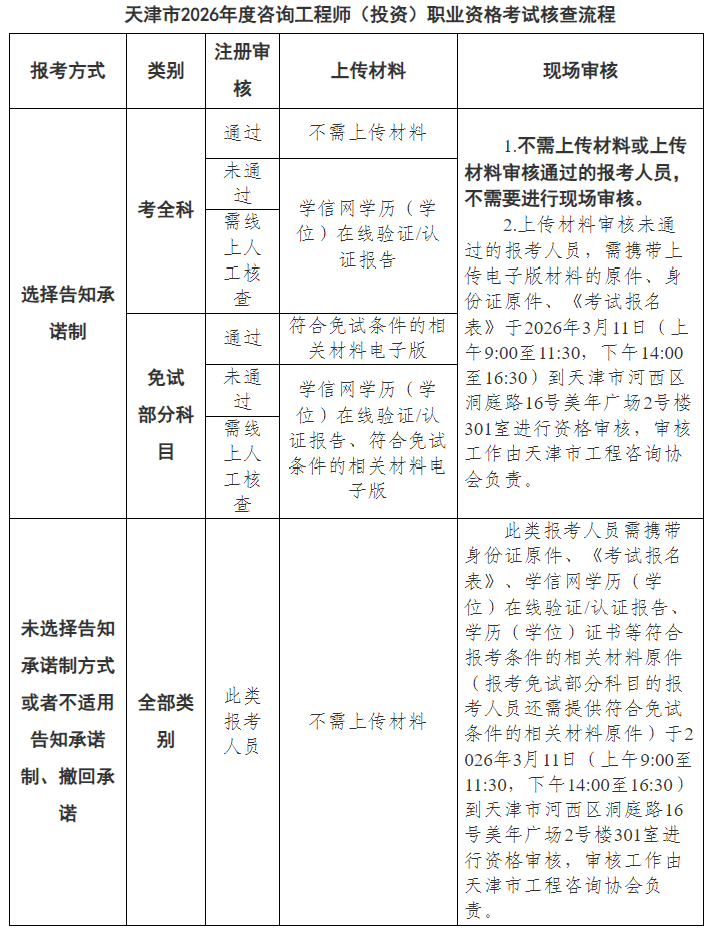
(1)报考人员可于2026年3月3日0:00至3月9日24:00登录报名服务平台上传相关资料电子版,审核部门将于2026年3月4日9:00开始对上传材料进行审核。
(2)报考人员修改有关报考信息请及时进行信息确认,报名结束后未进行报名信息确认的,视为放弃报名。
凡符合人力资源社会保障部、国家发展和改革委员会《关于印发〈工程咨询(投资)专业技术人员职业资格制度暂行规定〉和〈咨询工程师(投资)职业资格考试实施办法〉的通知》(人社部发〔2015〕64号)、《中国工程咨询协会关于咨询工程师(投资)职业资格考试有关问题的说明》(中咨协资信〔2021〕7号)(附件)规定的报考条件的人员,均可报名参加咨询工程师(投资)职业资格考试。具体是,遵守国家法律、法规,恪守职业道德,并符合下列条件之一的:
1.取得工学学科门类专业,或者经济学类、管理科学与工程类专业大学专科学历,累计从事工程咨询业务满8年。
2.取得工学学科门类专业,或者经济学类、管理科学与工程类专业大学本科学历或学位,累计从事工程咨询业务满6年。
3.取得含工学学科门类专业,或者经济学类、管理科学与工程类专业在内的双学士,或者工学学科门类专业研究生班毕业,累计从事工程咨询业务满4年。
4.取得工学学科门类专业,或者经济学类、管理科学与工程类专业硕士学位,累计从事工程咨询业务满3年。
5.取得工学学科门类专业,或者经济学类、管理科学与工程类专业博士学位,累计从事工程咨询业务满2年。
6.取得经济学、管理学学科门类其他专业,或者其他学科门类各专业的上述学历或学位人员,累计从事工程咨询业务年限相应增加2年。
凡符合下列条件之一者,可免试“宏观经济政策与发展规划”“工程项目组织与管理”2个科目:
1.获得全国优秀工程咨询成果奖项目或者全国优秀工程勘察设计奖项目的主要完成人。
2.通过全国统一考试取得工程技术类职业资格证书,并从事工程咨询业务满8年。
全部审核通过的报考人员于2026年3月3日0:00至3月13日16:00登录报名服务平台缴纳考试费,否则报名无效。报考人员须在规定时间内缴费,逾期无法补缴。
按照《中国工程咨询协会关于咨询工程师(投资)职业资格考试有关问题的说明》(中咨协资信〔2021〕7号)的规定,咨询工程师(投资)职业资格考试费为经营服务性收费,收费标准为客观题科目每人每科130元,主观题科目每人每科150元。请务必在缴费前仔细核对报考地区、级别、科目等信息,确认无误后再支付。缴费成功后,已缴费用不予退还。
