来源:考试1002026-01-23 17:37:12阅读数:4410
1月22日眉山人社公众号发布《关于领取专业技术人员职业资格证书有关事项的通知》,其中说明了2025年四川眉山一级造价工程师证书1月22日开始发放,考生可以通过证书邮寄及现场领取的方式办理。
通知原文如下“”
关于领取专业技术人员职业资格证书有关事项的通知
各位考生:
为进一步推进专业技术人员职业资格考试证书便利化改革,自2024年7月起,我省正式启动专业技术人员职业资格证书直邮服务。成绩发布后1-2个工作日,全科成绩合格考生可登录四川省人力资源和社会保障厅官网,进入“人事考试专栏”,通过“证书直邮”模块提交直邮申请,便捷获取证书。
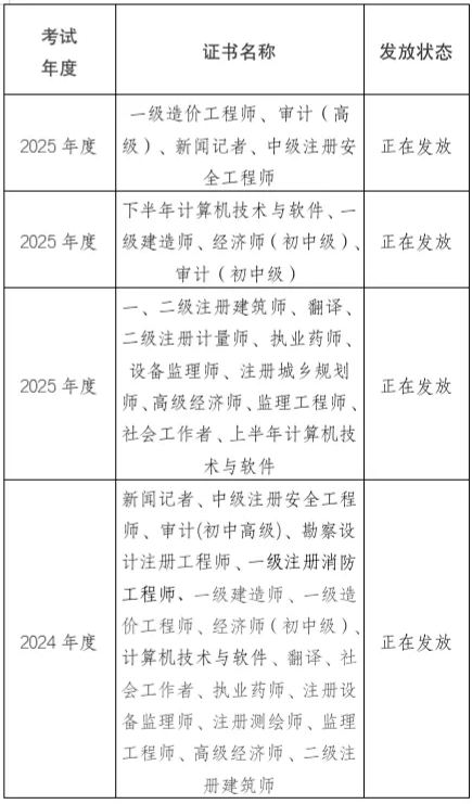
请在中国人事考试网报名所选考区为眉山且未申请省级“证书直邮”的合格人员到眉山市人事考试中心领取合格证书。2025年度一级造价工程师、审计(高级)、新闻记者、中级注册安全工程师等合格证书已完成省级办理流程,现抵达眉山市人事考试中心。证书领取分为现场领取和申请邮寄两种方式,请查询后表确认证书可领取后,按需选择证书领取方式。
领取时间:周一至周五上午9:00至12:00,下午14:00至17:00(节假日除外)。
现场领取地点:市人事考试中心(眉山市东坡区学士街268号眉山市人力资源和社会保障局副楼一楼,可乘15路公交车)。
联系电话:028-38197202。
现场领取须知:由持证人本人领取的,请携带本人第二代身份证原件(不含过期身份证、身份证复印件)或带照片的社保卡原件;由他人代领的,请携带代领人员及被代领人二者的第二代身份证原件(不含临时身份证、过期身份证、身份证复印件) 或带照片的社保卡原件。
证书邮寄由眉山市人事考试中心通过中国邮政“EMS”邮寄给持证人。此项服务按照自愿自费原则申请办理,邮寄费用由持证人全额支付。申请人只能是证书上的考生本人,请查看后表,确认证书可领取后,再扫描文末二维码申请。请按照提示操作填写邮寄信息,确认无误后提交证书邮寄申请(提交申请前请认真核对邮寄信息,需填写常用的手机号码并确保畅通。如填写手机号码等信息有误,将可能无法签收证书)。
特别提示:2020年及以前全部考试均须领取纸质证书。自2021年实行电子证书起,除二级建造师、二级建造师相应专业、二级造价工程师、初级注册安全工程师、卫生副高考试无须领取纸质证书外,其余考试仍须领取纸质证书。
