来源:考试1002026-01-20 16:40:47阅读数:4403
2026年注册监理工程师职业资格考试新大纲已正式发布,此次更新的考试大纲包括基础科目和土建专业科目,新版大纲替代旧版大纲全面适用于2026年度考试。新大纲紧扣行业数字化、绿色化转型趋势,优化考核层级与专业侧重,明确了“了解、熟悉、掌握”三类考点要求,考生需精准对接变动方向,高效规划备考。


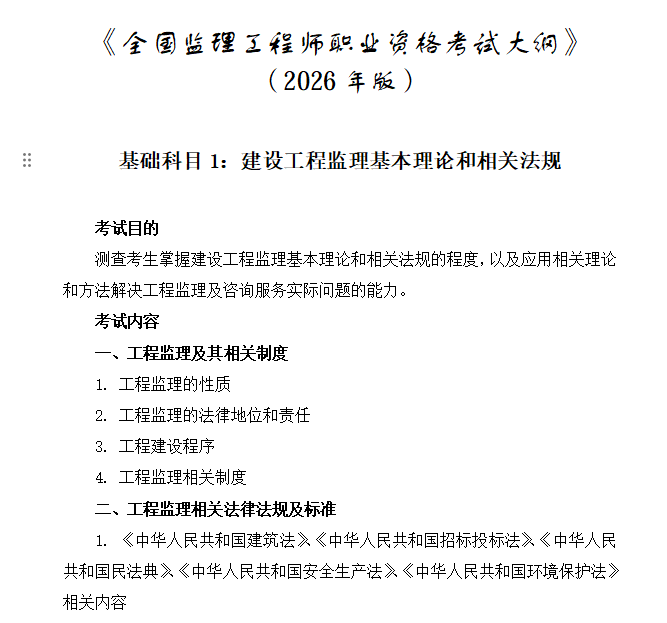
监理工程师职业资格考试设《建设工程监理基本理论和相关法规》《建设工程合同管理》《建设工程目标控制》《建设工程监理案例分析》4个科目。其中《建设工程监理基本理论和相关法规》《建设工程合同管理》为基础科目,《建设工程目标控制》《建设工程监理案例分析》为专业科目。专业科目分为土木建筑工程、交通运输工程、水利工程3个专业类别,考生在报名时可根据实际工作需要选择其一。
监理工程师复习可分三阶段科学规划:基础阶段(3-4个月)系统学习教材,强化阶段(2个月)通过做题与梳理巩固考点,冲刺阶段(1个月)模拟实战并查漏补缺,同时结合科目特点合理分配时间,提升备考效率。
1、明确复习顺序,优先攻克记忆型科目
监理工程师考试包含《建设工程监理基本理论和相关法规》《建设工程合同管理》《建设工程目标控制》《建设工程监理案例分析》四科,建议先学《基本理论和相关法规》《合同管理》,这两科以记忆内容为主,分值占比高,适合早期集中突破;再学《目标控制》(含质量、投资、进度控制),侧重理解公式与计算;最后攻克《案例分析》,它是前三者的综合应用,需建立在扎实的基础之上。
2、精细化研读考点
第一遍通读教材,标记大纲要求的“掌握”“熟悉”“了解”内容;
第二遍解疑式细读,弄懂所有考点,对复杂概念(如监理规范、合同条款)做好笔记,避免“似懂非懂”;
第三遍记忆式阅读,用荧光笔标注关键术语、数字规定(如“24小时内报告”“5日内审批”),并通过思维导图梳理章节逻辑,强化记忆。
1、分科目刷题,掌握命题规律
《合同管理》《法规》:重点做单选题和多选题,通过习题熟悉考点应用场景,如合同纠纷处理、监理职责划分等,错题需回归教材标注对应知识点,避免重复失误。
《目标控制》:加强计算题训练(如投资偏差分析、进度网络图计算),总结公式使用条件(如“赢得值法”三参数计算),做到“公式会推导、错题会复盘”。
《案例分析》:按题型分类练习(如质量事故处理、安全隐患整改),先独立答题再对照答案,学习规范表述(如“签发监理通知单”“组织专题会议”),培养“踩分意识”。
2、定期回顾,对抗遗忘曲线
每周花2-3小时回顾已学内容,采用“滚动复习法”:周一复习上周知识点,月底复盘全月重点。对易混淆内容(如“监理规划”与“监理实施细则”的区别),通过表格对比、口诀记忆(如“规划宏观,细则具体”)加深印象,确保知识点长期留存。
1、全真模拟,适应考试节奏
使用近5年真题进行限时模考,严格按照考试时间作答,训练答题速度与时间分配能力。模考后重点分析案例分析题的答题逻辑,确保答案覆盖“问题定位→知识点引用→解决方案”三要素,避免遗漏采分点。
2、查漏补缺,聚焦高频考点
整理错题本,统计高频错误章节(如《目标控制》中的“质量验收标准”),针对性回看教材;背诵《监理规范》核心条款(如“监理机构人员配备要求”“旁站监理范围”),这些内容在案例分析中常作为答题依据。同时,调整作息与心态,避免熬夜刷题,保持考前状态稳定。