来源:考试1002025-03-20 12:37:13阅读数:4180
根据考试管理规定可知,遵守中华人民共和国宪法、法律、法规,具有良好的业务素质和道德品行,并符合学历、专业及工作年限要求的人员,就可以报名参加2025年吉林一级造价师考试。
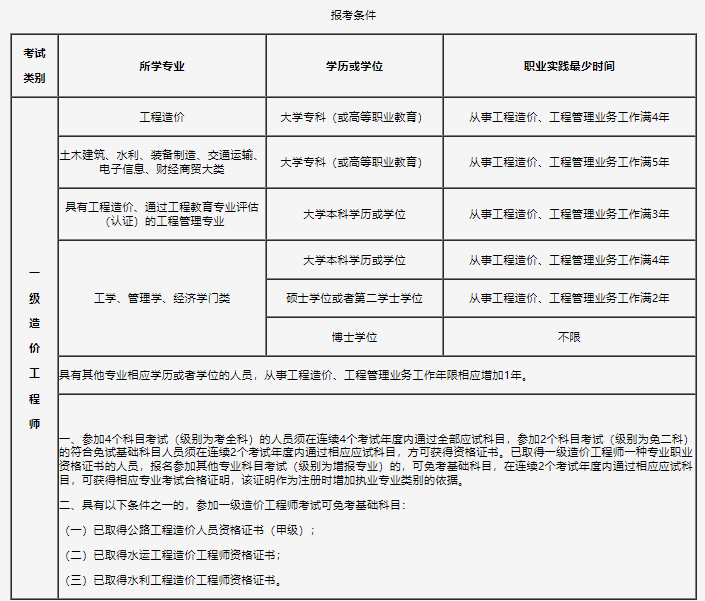
一、2025年吉林一级造价师报考条件

二、2025年吉林一级造价师报名时间
目前,2025年吉林一级造价师报名时间暂未确定。根据《2025年度专业技术人员职业资格考试重要事项提示》来看,该考试报名时间预计为6月24日-7月15日,具体时间以考试管理机构发布通知为准。届时,考生需登录中国人事考试网(http://www.cpta.com.cn/),进入“全国专业技术人员资格考试报名服务平台”,完成注册、填写信息、上传照片及缴费等步骤。
二、2025年吉林一级造价师报名流程详解
报名一级造价师考试时,需经过注册、学历核验-填报报考信息-资格审核-网上缴费等流程。具体说明如下:
1、注册、学历核验。首次报考人员应先如实注册个人信息,并上传照片。
2、填写报考信息。登录网上报名系统,在阅读《承诺制告知书》和《报考须知》后,完善个人信息,并正确选择报名信息。
3、网上核验或现场核验。提交报考信息后,报名平台将对考生报考信息进行核验。线上核验“未通过”或“需人工核查”考生需再次上传资料或者进行现场核验。若考生没有经过核验流程就可直接缴费,则需进行考后审核。
4、网上缴费。资格核验通过后,应试人员需进行网上缴费,未在规定时间缴纳报名费用的,视为自动放弃考试报名。