2020年广西二级建造师网上资格审核,报考人员不需要到现场办理资格审核手续,各报名点在考生提交信息确认后两个工作日内完成审核。


资格审核


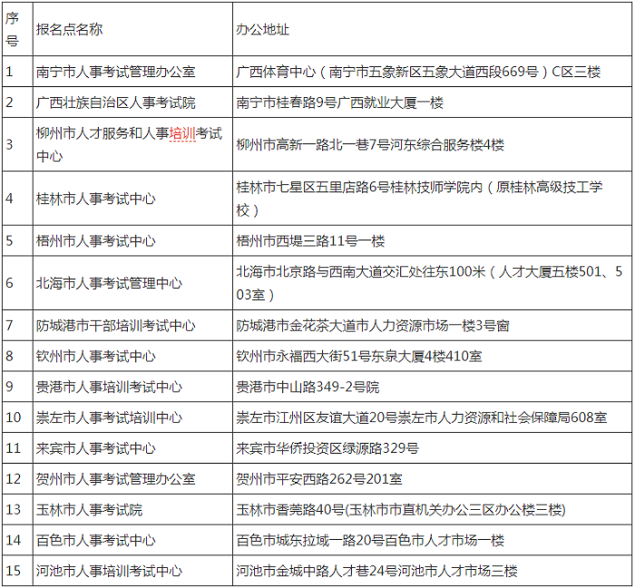
全区网上资格审核时间:2020年7月16日至7月28日下午17:00(休息日除外),各报名点名称、地址及联系方式如下:


广西二级建造师考试实行网上资格审核



上一篇:2020年重庆二级建造师考试实行诚信报考制度,考后复核
下一篇:2020年宁夏二级建造师考试实行考前审核,考后复核

开始使用考试100通关考题

考试100APP考证通关大杀器,试题全面,错题重做,离线答题,随时随地更随心

还没注册?注册

扫码下载APP
扫码关注公众号
小程序刷题
电  话:0755-26506094
企业邮箱:kaoshi100@wunding.com
公司地址:广东省深圳市南山区科技园紫光信息港C座8楼
版权所有©2013-2026 深圳市考试一百资讯有限公司(kaoshi100.com) All Rights Reserved

粤ICP备17055065号-1