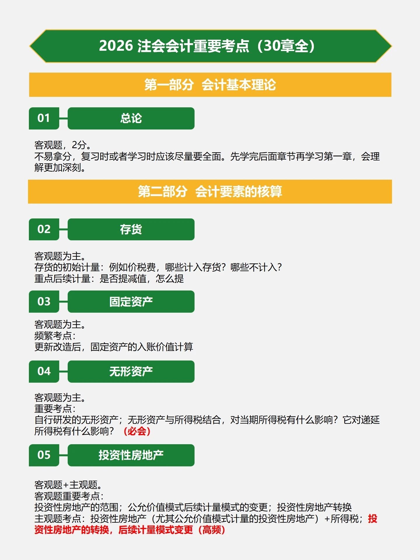
来源:考试1002026-02-27 15:48:51阅读数:3486
2026年注会会计教材预计3月上旬出版,教材出版后,会为大家分享教材变化对比内容。《会计》科目因内容庞杂、实务性强而成为考生备考的难点。
根据中国财经出版社旗舰店消息,2026年注会教材已开启预售,其中提到2026年注会教材预计3月11日上市。如下图:





预计注会《会计》科目在2026年的总体调整不会太大,但个别章节可能会根据最新政策文件进行补充。目前预计主要变动的内容如下:
第六章:长期股权投资与合营安排
第十七章:收入、费用和利润
第十八章:政府补助
第十九章:所得税
第二十七章:合并财务报表
从目前有关政策性文件来看,预计2026年涉及教材变化的部分,基本属于在原有知识点的基础上做出进一步补充,对原有知识点没有重大修改,所以对提前学习没有影响。
