来源:考试1002026-02-06 17:39:31阅读数:4038
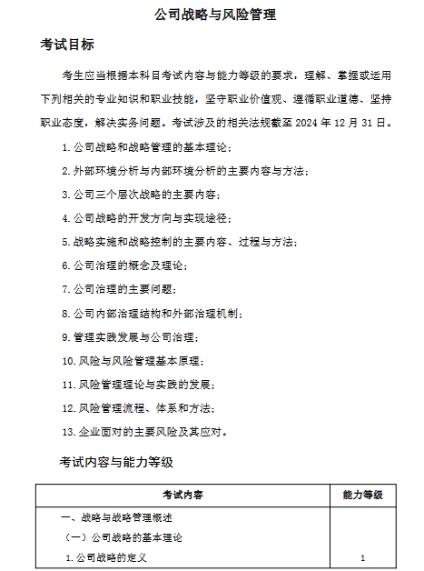
2026年cpa战略大纲公布时间预计在2月下旬,战略考试大纲为《注册会计师全国统一考试大纲——专业阶段考试》。内容包含战略管理概述、战略分析等内容。
历年注会考试大纲发布时间表如下:



2026年注会考试分专业阶段和综合阶段,内地及港澳地区具体安排如下,考生需严格按照准考证载明的场次和时间参加考试,切勿错过考试时间。
(一)专业阶段考试(8月29日-30日)
专业阶段共6个科目,考生可同时报考6个科目,也可选择报考部分科目,单科考试合格成绩5年内有效。参考近年考试安排,2026年专业阶段考试具体时段预计如下(最终以官方报名简章为准):
8月29日(星期五)
08:30-11:30 会计
13:00-15:00 税法
17:00-19:00 经济法
8月30日(星期六)
08:30-11:00 审计
13:00-15:30 财务成本管理
17:00-19:00 公司战略与风险管理
(二)综合阶段考试(8月30日)
综合阶段考试需在通过专业阶段全部科目后报考,考试合格后可获取注会全科合格证书,具体时段预计如下:
08:30-12:00 职业能力综合测试(试卷一)
14:00-17:30 职业能力综合测试(试卷二)
(三)重要补充说明
1. 报名时间为2026年4月7日早8:00——4月30日晚8:00,交费时间为2026年6月15日——30日(每天早8:00——晚8:00),考生需在规定时间内完成报名与交费,逾期无法补报或补缴;
2. 考试地点安排在各省、自治区、直辖市设立的考区,具体考点以准考证为准;
3. 官方将于2026年3月份在中国注册会计师协会网站(https://www.cicpa.org.cn)发布《2026年注册会计师全国统一考试报名简章》,详细时间安排及相关要求以简章为准。
2026年注会考试采用闭卷、计算机化考试方式,即考生在计算机终端获取试题、作答并提交答题结果,除试题作出特殊要求外,考试均使用中文作答。
考试系统提供8种中文输入法,分别为微软拼音输入法(全拼)、谷歌拼音输入法(全拼)、搜狗拼音输入法(全拼)、极品五笔输入法、搜狗五笔输入法、微软新仓颉输入法、速成输入法和新注音输入法。其中,微软新仓颉输入法、速成输入法和新注音输入法为中文繁体输入法,仅限港澳台外考生及港澳台居民居住证持有人使用,考生仅可选择使用考试系统提供的输入法及其具体功能,不可自行安装其他输入法。
特别提醒:考生需提前熟悉计算机化考试操作流程,包括试题浏览、答题录入、答案修改、提交试卷等操作,避免因操作不熟练浪费考试时间;考前可登录官方模拟考试系统进行练习,适应答题环境。
