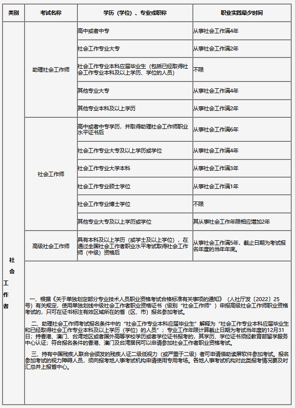
根据吉林省《关于做好2024年度社会工作者职业资格考试考务工作的通知》,2024吉林省社会工作者考试报名需要符合学历(学位)、专业或职称要求,并且规定了对应的职业实践最少时间,考生务必认真查看报名条件。

以上通知正文中涉及报名条件的信息如下:

上一篇:报名必看:2024浙江社工证报考条件
下一篇:2024年湖南社工证报考条件

开始使用考试100通关考题

考试100APP考证通关大杀器,试题全面,错题重做,离线答题,随时随地更随心

还没注册?注册

扫码下载APP
扫码关注公众号
小程序刷题
电  话:0755-26506094
企业邮箱:kaoshi100@wunding.com
公司地址:广东省深圳市南山区科技园紫光信息港C座8楼
版权所有©2013-2026 深圳市考试一百资讯有限公司(kaoshi100.com) All Rights Reserved

粤ICP备17055065号-1