来源:考试1002026-03-02 15:40:05阅读数:4859
2月28日,中国人事考试网正式发布《2026年度专业技术人员职业资格考试重要提示》,确定了2026年一级建造师考试报名时间预计为6月17日-7月12日。在预计报名入口开放时间范围内,各地组织报名的具体时间安排以当地人事考试机构通知为准。
《2026年度专业技术人员职业资格考试重要事项提示》通知内容如下
2026年度部分专业技术人员职业资格考试报名、公布成绩时间预告:
一级建造师:
考试时间:9月12日、13日
报名入口开放时间:6月17日-7月12日
预计公布成绩时间:12月中旬

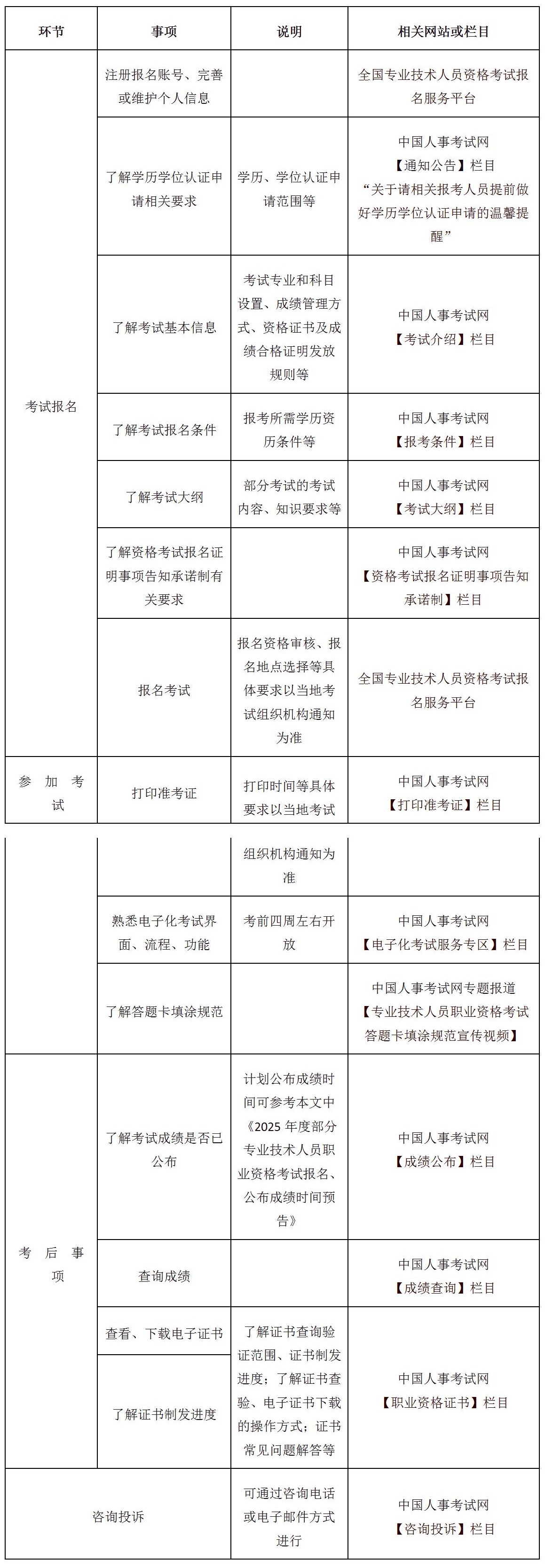
专业技术人员职业资格考试一般流程:

相关信息查询方式:

原文链接:
http://www.cpta.com.cn/examNotice/2138.html
