来源:考试1002026-02-12 18:54:37阅读数:2807
近日,各地15年一建证书陆续派送中,一建证书除了作为行业内认可的证书,还等同于中级职称。今天小编就带着大家来了解一下这两者之间的关系,感兴趣的小伙伴继续往下看!
●职称证书
职称通常包括助理(初级)工程师、中级工程师、高级(副高)工程师以及正高级工程师,它们代表了专业技术职务的任职资格。
●一建和二建
一建,即一级建造师,是一种执业资格,它是担任大型工程项目经理的前提条件。一级建造师在全国范围内通用。
二建,即二级建造师,也是一种执业资格,但它主要针对的是担任项目经理的条件。二级建造师只能在省内有效,且考试科目相比一级建造师少一些。
●两者关系
早在2019年人社部和工信部就发布了《关于深化工程技术人才职称制度改革的指导意见》。
明确:工程技术领域实行职业资格考试的专业,不再开展相应层级的职称评审。工程技术人才取得的工程领域职业资格,可对应相应层级的职称,并可作为申报高一级职称的条件。
其中:一级建造师对应工程师职称(中级职称);二级建造师对应助理工程师职称。

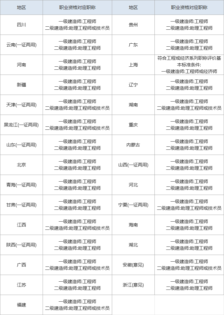
截至目前,多个省市明确职业资格可直接对应相应系列和级别的职称。其中👇
天津、甘肃、青海、云南、天津、陕西、山西、宁夏、黑龙江、山东:一建证书可一证两用,与职称证书有同等效力。无需补发职称证书。

△仅供参考
注意
一级建造师和中级职称,"对应"≠"等于",两者不是同一个概念。
虽然一级建造师(一建)资格在某些情境下可视为达到中级专业技术职务的标准,但这并不意味着一建证书就能在所有场合下直接替代中级职称证书。
持有一级建造师资格的个人,所在单位可直接将其认定为具备中级职称水平,适用于内部专业技术职务评定。即便未获得正式的中级职称,一建持证者也可利用其资格作为“桥梁”,直接申请评定高级职称,无需先获取中级职称。
然而,并非所有场景均承认此“对应”关系。例如,在涉及单位资质升级、招投标项目或是高新技术企业评定等特定情境下,一建资格并不能直接等同于中级职称使用。
如果中级职称对当前工作或短期内晋升有帮助,或者中级职称仅为跳板,但利用一建申报高级职称仍需等待较长时间,为保险起见,获取中级职称不失为明智之举。
如果中级职称仅是你晋升至高级职称过程中的一个过渡步骤,且一建资格已接近满足直接申报高级职称的年限要求,可考虑直接利用一建资格申报高级。
1、本科毕业及以上,获得工程师资格5年以上,可以申报高级工程师。
2、博士毕业,获得工程师资格2年以上。可以申报高级工程师。
3、通过职称计算机能力考试获得相应证书(获得计算机水平资格考试程序员级别及以上级别可以免考,对应与相关省级计算机应用能力考试)。
4、通过职称外语考试获得相应证书(一般需要通过A级考试,按各省规定不同,有的省份只要求B级)。
5、准备材料和论文报评委会审批(或参加相应资格的专业技术资格高级资格考试)。
6、获得高级资格后企业发高级工程师聘书。
注意
建造师必须得注册后才能申报高一级职称,即取得注册证书,代表具备执业资格;此外参加副高评还需要具备相关业绩要求,业绩是职称评审中衡量评职者是否有足够的能力担任这一职称的标准之一。
对应职称的起始时间按照建造师"批准时间"算,批准日期为考试通过日期。对全国大部分地区来说,取得中级职称任职5年方可评副高职称,所以说具备一级建造师5年后即可直接评副高。
那么就有不少同学提问:拥有对应的职称资格,有什么好处?
●对企业:
①提升核心竞争能力
专业技术人才的数量与质量直接关乎企业的研发能力、中标能力等。
②获得国家行政许可
如建筑行业资质申请、维护、升级,生产技术企业研发实验室等。
③带来实际业务收入
如工程、项目招投标,需要有相关工程师职称专业技术人才。
●对个人
①积分落户
如具备中高级职称,申请落户上海,最高加140分。
②人才认定
很多城市的人才认定政策中包含职称,而人才认定对于租房、买房、医疗、子女入学等问题上,都是有利的。
③升职加薪
职位晋升,可享受相应的待遇,提高待遇水平。早前,多个央企们发文提高待遇要求。
所以,如果你已经取得了一建证书,满足条件的可以去评个副高职称,如果还没拿下证书的可要加把劲了!