来源:考试1002025-12-17 12:15:46阅读数:2941
2025年一级建造师考试成绩已公布,目前最重要的三件事:考后资格审核、合格名单公示、证书邮寄申请。为了帮助小伙伴们及时关注到这几项重要通知,小编下面整理了已出的部分通知,供参考使用。其他地区的通知,小伙伴可关注当地人事考试中心获取。
🔍考生关注:
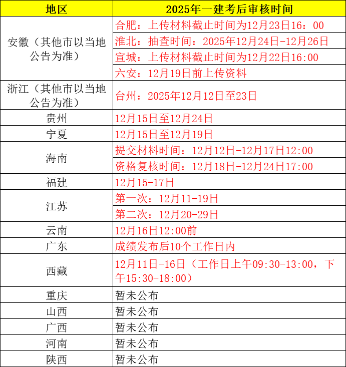
2025年一级建造师考试实行考后审核的地区有:浙江、广东、山西、重庆、江苏、安徽、广西、海南、福建、河南、云南、西藏、陕西、宁夏、贵州。

各地2025年一级建造师考试合格人员名单陆续公布,根据已经公布的11个地区统计来看,总共有41168人合格,相比去年增加了4.11%(增加了1627人),具体如下:

广东、云南、四川、山东、天津等地已开通2025年一级建造师证书直邮服务,申请时间如下:

说明:错过证书邮寄申请的,请等待官方发布现场领取通知。